欢迎访问知路热链
客服热线: -

知路热链

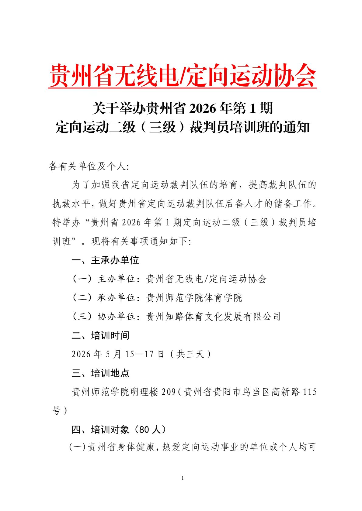
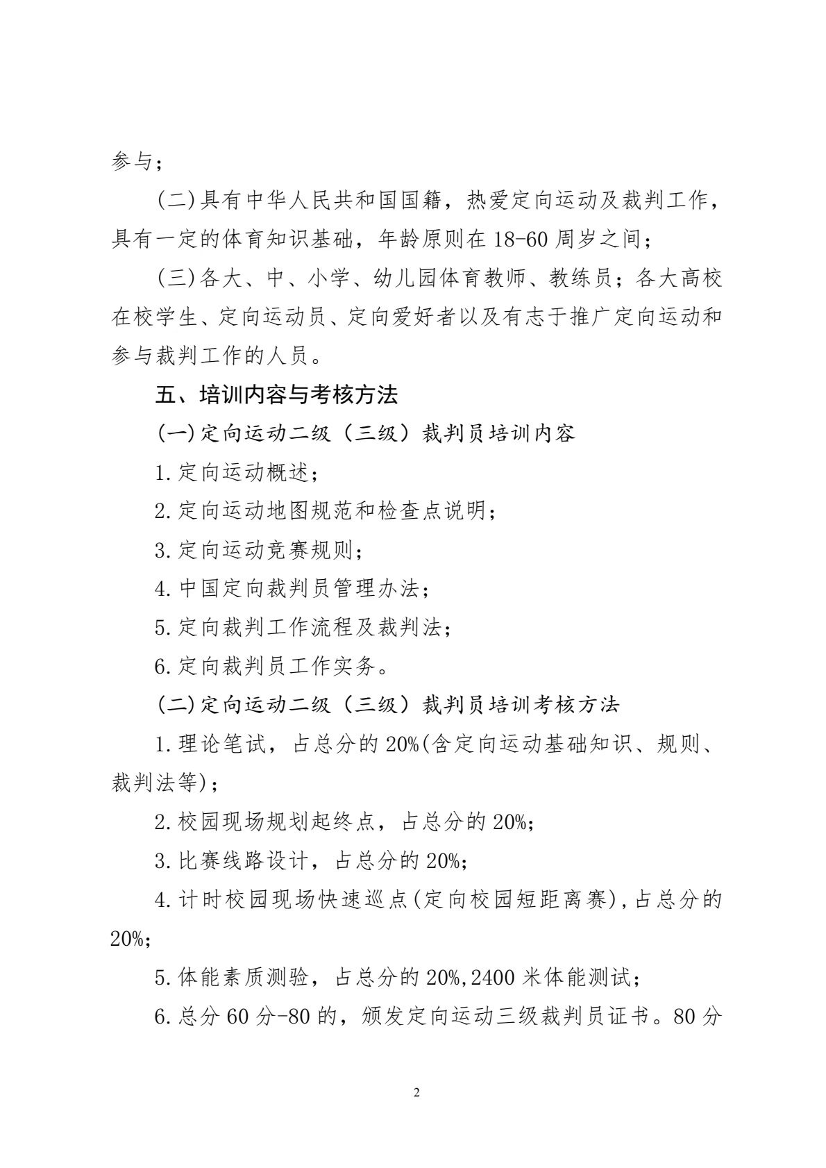
贵州省2026年第1期定向运动二级(三级)裁判员培训班 [复制链接]

已报名 {{batch.successApplierCount}} | 余位 {{batch.storeCount}}
费用
{{getTotalPrice()}} /人 免费
开始时间
{{batch.startTime|formatStartTime}}
选择分组
  • {{el.title}}
集合地
贵州 贵阳 乌当 贵州师范学院明理楼209(‌贵州省贵阳市乌当区高新路115号‌)
目的地
贵州 贵阳 乌当 贵州师范学院明理楼209(‌贵州省贵阳市乌当区高新路115号‌)
附件下载

详细信息













附件列表

批量下载

最近报名

咨询留言

正在加载留言数据...
      邀请码
      ×
      {{errorCodeText}}
      优惠券
      ×
      {{el.discountedPrice}}
      会员专享
      新用户专享
      普通用户专享
      所有用户可用
      无门槛限制
      满{{el.fullAmount}}元使用
      截至{{el.fixedDate|date('yyyy-MM-dd HH:mm')}}
      领取之日{{el.expiredDays}}天内有效
      立即领取 已领取
      开通会员
      ×
      • 支付宝
      • 微信
      0